DEIMOS
Earth Observation Mission CFI Software
Visibility Software User Manual
for JAVA
ESA

Earth Observation Mission CFI Software
VISIBILITY SOFTWARE USER MANUAL
for JAVA
Code EO-MA-DMS-GS-026
Issue 4.10
Date 29/10/15
  Name Function Signature
Prepared by: Carlos Villanueva Muñoz Project Manager  
Checked by: Carlos Villanueva Muñoz Project Manager  
Approved by: José Antonio González Abeytua Division Head  

DOCUMENT INFORMATION

Contract Data Classification
Contract Number: 15583/01/NL/GS Internal  
Public  
Contract Issuer: ESA / ESTEC Industry X
Confidential  
External Distribution
Name Organization Copies
     
Electronic handling
Document generator: Doxygen 1.7.1
Electronic file name: eo-ma-dms-gs-016-10

Document Status Log

Issue Change Description Date Approval
1.0 First release
These libraries corresponds to version 4.0 of C libraries.
22/06/09  
4.1 Second release - Issue in line with C libraries version
These libraries corresponds to version 4.1 of C libraries.
07/05/10  
4.2 Third release
These libraries corresponds to version 4.2 of C libraries.
31/01/11  
4.3 Fourth release
These libraries corresponds to version 4.3 of C libraries.
06/02/12  
4.4 Fifth release
These libraries corresponds to version 4.4 of C libraries.
05/07/12  
4.5 Sixth release
These libraries corresponds to version 4.5 of C libraries.
01/03/13  
4.6 Seventh release
These libraries corresponds to version 4.6 of C libraries.
03/10/13  
4.7 Eighth release
These libraries corresponds to version 4.7 of C libraries.
28/03/14  
4.8 Ninth release
These libraries corresponds to version 4.8 of C libraries.
29/10/14  
4.9 Tenth release
These libraries corresponds to version 4.9 of C libraries.
23/04/15  
4.10 Eleventh release
These libraries corresponds to version 4.10 of C libraries.
29/10/15  

ACRONYMS, NOMENCLATURE AND TERMINOLOGY

Acronyms

ANX Ascending Node Crossing
AOCS Attitude and Orbit Control Subsystem
CFI Customer Furnished Item
EF Earth Fixed reference frame
ESA European Space Agency
ESTEC European Space Technology and Research Centre
FOS Flight Operations Segment
GS Ground Station
OSF Orbit Scenario File
SCF Swath Control File
SDF Swath Definition File
SRAR Satellite Relative Actual Reference
SSP Sub Satellite Point
STF Swath Template File
SUM Software User Manual
TOD True of Date reference frame
UTC Coordinated Universal Time
UT1 Universal Time UT1
WGS[84 World Geodetic System 1984

Nomenclature

CFI A group of CFI functions, and related software and documentation. that will be distributed by ESA to the users as an independent unit
CFI function A single function within a CFI that can be called by the user
Library A software library containing all the CFI functions included within a CFI plus the supporting functions used by those CFI functions (transparently to the user)

Notes in Terminology

In order to keep compatibility with legacy CFI libraries, the Earth Observation Mission CFI Software makes use of terms that are linked with missions already or soon in the operational phase like the Earth Explorers. This may be reflected in the rest of the document when examples of Mission CFI Software usage are proposed or description of Mission Files is given.


APPLICABLE AND REFERENCE DOCUMENTS

Applicable Documents

[GEN_SUM] Earth Observation Mission CFI Software. General Software User Manual. EO-MA-DMS-GS-019. Issue 4.10 29/10/15

Reference Documents

[MCD] Earth Observation Mission CFI Software. Conventions Document. EO-MA-DMS-GS-0001. Issue 4.10 29/10/15.
[MSC] Earth Observation Mission CFI Software. Mission Specific Customizations. EO-MA-DMS-GS-0018. Issue 4.10 29/10/15.
[EE_COMMON_SUM] Earth Observation Mission CFI Software. EECommon Software User Manual. EO-MA-DMS-GS-020. Issue 4.10 29/10/15.
[F_H_SUM] Earth Observation Mission CFI Software. FileHandling Software User Manual. EO-MA-DMS-GS-021. Issue 4.10 29/10/15.
[D_H_SUM] Earth Observation Mission CFI Software. DataHandling Software User Manual. EO-MA-DMS-GS-022. Issue 4.10 29/10/15.
[LIB_SUM] Earth Observation Mission CFI Software. Lib Software User Manual. EO-MA-DMS-GS-023 Issue 4.10 29/10/15.
[ORBIT_SUM] Earth Observation Mission CFI Software. Orbit Software User Manual. EO-MA-DMS-GS-024. Issue 4.10 29/10/15.
[POINT_SUM] Earth Observation Mission CFI Software. Pointing Software User Manual. EO-MA-DMS-GS-025. Issue 4.10 29/10/15.
[FORMATS] Earth Explorer File Format Guidelines. CS-TN-ESA-GS-0148.

INTRODUCTION

Classes and methods overview

This software library contains the CFI classes required to compute time segments at which an Earth Observation satellite, or one of its instruments is in view of various targets:

The following classes are included:

and the following auxiliary classes also (defined in VisibilityData.h):

This library is to be used for planning of Earth Observation operations. It includes, the following CFI methods:

Several files are required to operate properly the above methods:

Calling Sequence

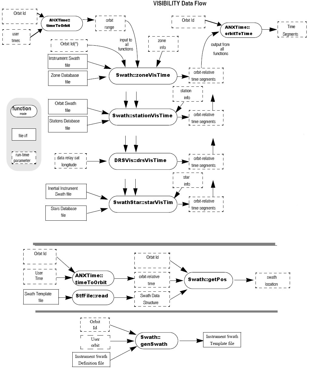
An overview of the data flow is presented in following figure:

vis_calling_seq.jpg

LIBRARY INSTALLATION

For a detailed description of the installation of any CFI library, please refer to [GEN_SUM].


LIBRARY USAGE

Compilation hints

Note that to use the VISIBILITY software library, the following other CFI software libraries are required:

Third party libraries:

In order to improve run-time performance, Some Pointing functions (see [POINT_SUM]) perform their computations in multi-threading mode. The multi-threading code of the Pointing functions uses the OpenMP API (see http://en.wikipedia.org/wiki/OpenMP). OpenMP is not supported in the clang compiler, therefore such functions work in single-thread mode in MacOS.

To use the CFI ORBIT software library in an user application, that application must import the classes that are going to be used. To do this, it must be taken into account that all CFI classes are part of EECFI package. For instance, to import class OneCfiClass:

For Java to find the classes, the jar files where they are defined must be included in the CLASSPATH environment variable. For Visibility library, CLASSPATH must be something like:

where jar_directory is the directory where the jar files are stored.

CFI libraries call C++ native methods. These methods are defined in dynamic libraries, which name and extension depend on the operating system:

If these libraries are stored in cfi_lib_dir, this directory must be included in the path where the system looks for dynamic libraries (LD_LIBRARY_PATH in LINUX and SOLARIS, DYLD_LIBRARY_PATH in MAC systems, PATH in WINDOWS sytem).

Enumerations

Every CFI library has defined constant values that can be used as input for several methods of the classes. They are grouped in a class with the name EnumLibrary. To use them, a static import is recommended:

import static EECFI.EnumLibrary.*;

so the constants can be used directly, without prefixing with package name and class name.
You can consult the constants available for this library here.


ERROR HANDLING

The error management in Java Visibility is made throw exceptions, that is, if any error is produced, an exception of type CfiError is thrown and it must be catched putting the code inside a try-catch block.
See [GEN_SUM] to know more about how to handle the CFI errors. For a descripton about the CfiError class and its methods, see [EE_COMMON_SUM].


Generated on Fri Oct 30 2015 07:57:38 for by doxygen 1.7.1